民建防水领域企业请关注,又一强制性新国标正式实施!
为提升人民居住环境的舒适度及保障建筑结构的安全,由国家市场监督管理总局、国家标准化管理委员会批准发布的GB 45671—2025《建筑防水涂料安全技术规范》强制性国家标准,于2025年11月1日正式实施。
该标准由中国建材检验认证集团苏州有限公司、中建材苏州防水研究院有限公司、建筑材料工业技术监督研究中心等行业第三方服务机构以及东方雨虹、北新防水、三棵树、上海豫宏、宏源、美巢、凯伦、大禹伟业、上海无忧树等防水企业主要负责起草。
新标准规定了建筑防水涂料的燃烧性能、闪点、有害物质限量等安全技术要求。该标准的实施有助于保障建筑(建设)工程质量、保护人体健康和环境安全,将进一步引导行业绿色化高质量发展。
在民用建筑防水领域,用量最大的材料便是防水涂料,新标准值得民建防水领域的从业人员了解、熟悉,加强原材料和成品的检测控制,确保所有产品符合新规要求。
一、标准修订背景
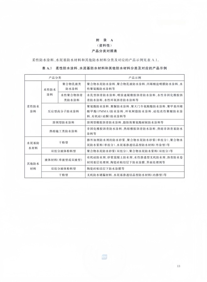
防水涂料作为建筑防水材料的重要组成部分,能够在基础或基层上形成防止雨水、地下水等液体渗漏的涂膜材料。这种材料因其良好的延伸性、弹塑性、抗裂性、抗渗性及耐候性,在屋面、地下室、厕浴间、水池、水塔、外墙等多个领域得到了广泛应用。自20世纪60年代我国开始开发和应用防水涂料以来,特别是进入21世纪后,随着房地产市场的蓬勃发展,防水涂料的需求量逐年攀升,市场规模已达千亿级别。
然而,随着防水涂料行业的迅速发展,有害物质释放对人体健康和环境造成的潜在危害也逐渐引起关注。为了保障公众健康和生态环境安全,国家逐步加强对建筑防水涂料污染的控制,并出台了一系列环境保护政策,推动生态型、环境友好型防水涂料产品的研发与应用。
现行的JC 1066—2008《建筑防水涂料中有害物质限量》标准已实施超过16年,尽管在指导防水涂料原材料使用、产品生产与应用方面发挥了重要作用,但面对新时代对绿色环保的新要求,其部分内容和定位已不符合《标准化法》的规定,无法全面满足当前市场需求和技术进步的要求。此外,现有标准在某些有害物质测试方法上的不足以及对标国际先进标准时存在的缺失,进一步凸显了修订标准的必要性。
二、标准来源
2017年1月,国标委印发了《强制性标准整合精简结论清单》,其中涉及本项目的结论为:将GB 18445—2012《水泥基渗透结晶型防水材料》与GB 23440—2009《无机防水堵漏材料》整合为强制性国家标准;JC 1066—2008《建筑防水涂料中有害物质限量》与JC 887—2001《干挂石材幕墙用环氧胶粘剂》整合为强制性国家标准。
在结论下发后,TC195/SC1标委会积极组织专家研究,建议将涉及防水涂料的3项标准GB 18445—2012《水泥基渗透结晶型防水材料》、GB 23440—2009《无机防水堵漏材料》和JC 1066—2008《建筑防水涂料中有害物质限量》整合为《建筑防水涂料安全技术规范》一项强制性国家标准。尽管其整合内容与国标委整合精简结论不完全一致,但经过详细讨论和技术论证,最终确定了这一方案。
GB 18445—2012《水泥基渗透结晶型防水材料》和GB 23440—2009《无机防水堵漏材料》已在修订过程中并均转化为推荐性国家标准,两项标准目前均完成审查并在报批流程中。本标准发布后,JC 1066—2008《建筑防水涂料中有害物质限量》将在复审时申请项目废止。
本标准将涉及建筑工程方面的财产安全、生态环境及人身健康、满足社会基本经济管理。它是防水涂料领域的通用安全技术规范,是全文强制标准,主要执行机构包括防水涂料产品生产企业、第三方机构、市场监管部门和工程建设部门。标准全文如下:
标准全文如下:



